全国
切换城市
发布信息
下载App
微信小程序
微信公众号
您好,请
登录
或者
注册
搜索
小单
清加工
裁片
车工
棉衣
免费发布
首页
外发加工
承接加工
招标
招聘
求职
设备
厂房住房
新闻
导航
批发采购
面辅料
临时工
广告
拼车
导航
首页
外发加工
承接加工
招标
招聘
求职
设备
厂房住房
新闻
批发采购
面辅料
临时工
广告
拼车
石家庄服装八场
石家庄招标
石家庄校服
石家庄技师学院高年级学生秋冬款校服招标采购项目公开招标公告
01月22日
展示 200次
浏览 7次
基本信息
区域:
石家庄
大类:
招标
小类:
校服
联系人:
老板
联系电话:
0311****7066
微信扫码,马上联系!
微信扫码,马上联系!
信息详情
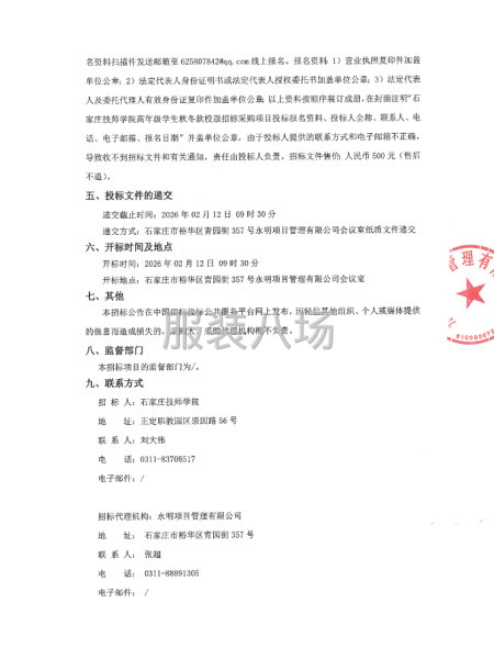
石家庄技师学院高年级学生秋冬款校服招标采购项目公开招标公告
本石家庄技师学院高年级学生秋冬款校服招标采购项目已由项目审批/核准/备案机关批准,项目资金来源为其他资金学生自行负担,招标人为石家庄技师学院。本项目己具备招标条件,现招标方式为其它方式。 详情见附件
联系我时务必说明是在
服装八场
看到的
相关图片
信息评论
以上是石家庄技师学院高年级学生秋冬款校服招标采购项目公开招标公告的内容,如果您需要了解更多石家庄市区附近与石家庄技师学院高年级学生秋冬款校服招标采购项目公开招标公告类似的内容,请查看推荐信息和右边的分类信息。
推荐信息
石家庄技师学院高年级学生秋冬款...
本石家庄技师学院高年级学生秋冬款校服招标采购项目已由项目审批/核准/备案机关批准,项目资金来源为其他资金学生自行负担,招标人为石家庄技师学院。本项目己具备招标条件,现招标方式为其它方式。详情见附件
石家庄水投开发集团有限公司工装...
本项目石家庄水投开发集团有限公司工装采购(经开、栾城公司)(二次),业主为石家庄水投开发集团有限公司,建设资金来自企业自差(资金来源),项目出资比例为100%,询比人为石家庄水投开发集团有限公司。项目己具备采购条件,现对该项目进行询比采购。1.项目概况与询比范围 详情见附件
2025至.2026学年衡水市利民路...
本2025至2026学年衡水市利民路小学校服采购项目已由项目审批/核准/备案机关批准,项目资金来源为其他资金14.28万元,招标人为衡水市利民路小学。本项目已具备招标条件,现招标方式为公开招标。详情见附件
第二实验小学2025-2026学年学生...
第二实验小学2025-2026学年学生校服采购项目已由项目审批/核准/备案机关批准,项日资金来源为自筹资金0.0460万元,招标人为蠡县第二实验小学。本项日已具备招标条件,现招标方式为其它方式。详情见附件
辛集市数据和政务服务局购置工装...
工装购置招标项目的潜在投标人应在投标人登录“河北省公共资源交易公共服务平台获取招标文件,并于2026年01月13日 09点00分(北京时间)前递交投标文件。详情见附件
石家庄市鹿泉区获鹿镇中学2025级...
本石家庄市鹿泉区获鹿镇中学2025级学生校服采购项目已由项目审批/核准/备案机关批准,项目资金来源为其他资金37.7410万元,招标人为石家庄市鹿泉区获鹿镇中学。本项目已具备招标条件,现招标方式为公开招标。详情见附件
感兴趣的信息
银川:
灵武市第八中学校服采购项目(三...
海口:
海南保亭思源实验学校2026-2028...
岳阳:
汨罗市罗城学校学生校服定点采购...
上海:
上海银行卡园区分公司员工制服...
邢台:
邢台市任泽区第一中学校服采购...
银川:
灵武市第八中学校服采购项目(二...
孝感:
孝昌县周巷镇中心小学夏季、秋季...
临沂:
2026年兰陵县第六小学学校校服...
恩施:
利川市思源实验学校教联体2025级...
凉山:
普格县民族初级中学学生校服及...
查看更多石家庄校服的信息 >>
感兴趣的分类
石家庄周边
辛集招标
定州招标
阳泉招标
衡水招标
热门城市
北京招标
上海招标
重庆招标
广州招标
深圳招标
汕头招标
佛山招标
东莞招标
中山招标
揭阳招标
杭州招标
嘉兴招标
宁波招标
湖州招标
绍兴招标
金华招标
温州招标
合肥招标
安庆招标
六安招标
宿州招标
厦门招标
泉州招标
玉林招标
石家庄招标
沧州招标
邯郸招标
廊坊招标
郑州招标
商丘招标
周口招标
武汉招标
孝感招标
株洲招标
无锡招标
南通招标
苏州招标
南昌招标
赣州招标
沈阳招标
鞍山招标
济宁招标
烟台招标
威海招标
青岛招标
临沂招标
菏泽招标
西安招标
成都招标
天门招标
信息评论
以上是石家庄技师学院高年级学生秋冬款校服招标采购项目公开招标公告的内容,如果您需要了解更多石家庄市区附近与石家庄技师学院高年级学生秋冬款校服招标采购项目公开招标公告类似的内容,请查看推荐信息和右边的分类信息。