全国
切换城市
发布信息
下载App
微信小程序
微信公众号
您好,请
登录
或者
注册
搜索
小单
清加工
裁片
车工
棉衣
免费发布
首页
外发加工
承接加工
招标
招聘
求职
设备
厂房住房
新闻
导航
批发采购
面辅料
临时工
广告
拼车
导航
首页
外发加工
承接加工
招标
招聘
求职
设备
厂房住房
新闻
批发采购
面辅料
临时工
广告
拼车
衡水服装八场
衡水招标
衡水校服
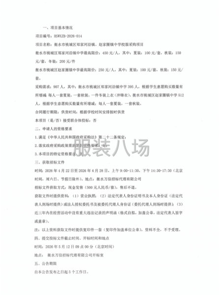
衡水市桃城区郑家河沿镇、赵家圈镇中学校服采购项目
14小时前
展示 40次
基本信息
区域:
衡水
大类:
招标
小类:
校服
联系人:
老板
联系电话:
158********
微信扫码,马上联系!
微信扫码,马上联系!
信息详情
衡水市桃城区郑家河沿镇、赵家圈镇中学校服采购项目
本衡水市桃城区郑家河沿镇、赵家圈镇中学校服采购项目已由项目审批/核准/备案机关批准,项目资金来源为其他资金衡水市桃城区郑家河沿镇中学最高限价: 450元/人,其中:夏装: 100元/套,秋装: 150元/套,冬装: 200元/件,招标人为衡水市桃城区郑家河沿镇中学。本项目已具备招标条件,现招标方式为公开招标。 详情见附件
联系我时务必说明是在
服装八场
看到的
相关图片
信息评论
以上是衡水市桃城区郑家河沿镇、赵家圈镇中学校服采购项目的内容,如果您需要了解更多衡水市区附近与衡水市桃城区郑家河沿镇、赵家圈镇中学校服采购项目类似的内容,请查看推荐信息和右边的分类信息。
推荐信息
衡水市桃城区郑家河沿镇、赵家圈...
本衡水市桃城区郑家河沿镇、赵家圈镇中学校服采购项目已由项目审批/核准/备案机关批准,项目资金来源为其他资金衡水市桃城区郑家河沿镇中学最高限价: 450元/人,其中:夏装:100元/套,秋装:150元/套,冬装: 200元/件,招标人为衡水市桃城区郑家河沿镇中学。本项目已具备招标条件,现招标方式为公开招标。...
保阜高速公路有限公司2026年直...
保阜高速公路有限公司2026年直(所)属单位夏季工装采购询比 详情见附件
2026年宁津县中小学生夏季校服...
本2026年宁津县中小学生夏季校服采购供应商选定项目已由项目审批/核准/备案机关批准,项目资金来源为其他资金/,招标人为宁津县教育和体育局。本项目己具备招标条件,现招标方式为其它方式。详情见附件
石家庄技师学院高年级学生秋冬款...
本石家庄技师学院高年级学生秋冬款校服招标采购项目已由项目审批/核准/备案机关批准,项目资金来源为其他资金学生自行负担,招标人为石家庄技师学院。本项目己具备招标条件,现招标方式为其它方式。详情见附件
感兴趣的信息
石家庄:
保阜高速公路有限公司2026年直...
广元:
剑阁县龙江小学校学生校服采购...
乌鲁木齐:
富蕴县第一小学教育集团校服采购...
保定:
唐县联社关于定制2026年度秋冬季...
西安:
西安沣东第三小学和西安市未央区...
安阳:
南阳市第三十二小学校校服采购...
上海:
上海交通职业技术学院2026年学生...
杭州:
关于浙江大学医学院附属第一医院...
泉州:
石狮市塔光实验小学校服采购项目
长春:
劳保新款夏季工装、春秋季工装...
查看更多衡水校服的信息 >>
感兴趣的分类
衡水周边
辛集招标
德州招标
定州招标
石家庄招标
热门城市
北京招标
上海招标
重庆招标
广州招标
深圳招标
汕头招标
佛山招标
东莞招标
中山招标
揭阳招标
杭州招标
嘉兴招标
宁波招标
湖州招标
绍兴招标
金华招标
温州招标
合肥招标
安庆招标
六安招标
宿州招标
厦门招标
泉州招标
玉林招标
石家庄招标
沧州招标
邯郸招标
廊坊招标
郑州招标
商丘招标
周口招标
武汉招标
孝感招标
株洲招标
无锡招标
南通招标
苏州招标
南昌招标
赣州招标
沈阳招标
鞍山招标
济宁招标
烟台招标
威海招标
青岛招标
临沂招标
菏泽招标
西安招标
成都招标
天门招标
信息评论
以上是衡水市桃城区郑家河沿镇、赵家圈镇中学校服采购项目的内容,如果您需要了解更多衡水市区附近与衡水市桃城区郑家河沿镇、赵家圈镇中学校服采购项目类似的内容,请查看推荐信息和右边的分类信息。