全国
切换城市
发布信息
下载App
微信小程序
微信公众号
您好,请
登录
或者
注册
搜索
小单
清加工
裁片
车工
棉衣
免费发布
首页
外发加工
承接加工
招标
招聘
求职
设备
厂房住房
新闻
导航
批发采购
面辅料
临时工
广告
拼车
导航
首页
外发加工
承接加工
招标
招聘
求职
设备
厂房住房
新闻
批发采购
面辅料
临时工
广告
拼车
随州服装八场
随州招标
随州校服
曾都区第二高级中学2026年春秋款、夏款校服采购项目招标公告
8小时前
展示 31次
浏览 1次
基本信息
区域:
随州
大类:
招标
小类:
校服
联系人:
老板
联系电话:
072********
微信扫码,马上联系!
微信扫码,马上联系!
信息详情
曾都区第二高级中学2026年春秋款、夏款校服采购项目招标公告
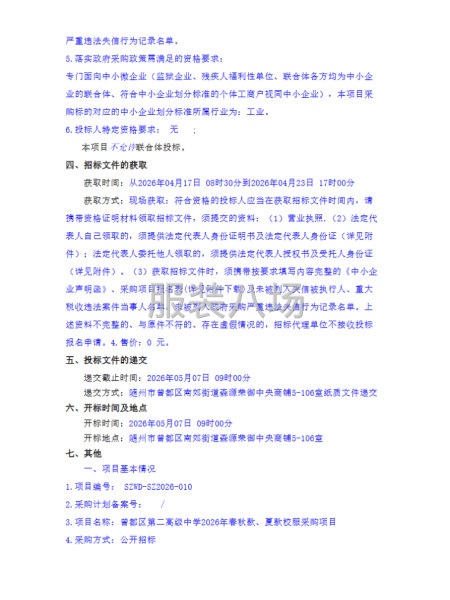
本曾都区第二高级中学2026年春秋款、夏款校服采购项目已由项目审批/核准/备案机关批准,项目资金来源为其他资金学生家长直接向中标方支付,招标人为曾都区第二高级中学。本项目已具备招标条件,现招标方式为公开招标。 详情见附件
联系我时务必说明是在
服装八场
看到的
相关图片
信息评论
以上是曾都区第二高级中学2026年春秋款、夏款校服采购项目招标公告的内容,如果您需要了解更多随州市区附近与曾都区第二高级中学2026年春秋款、夏款校服采购项目招标公告类似的内容,请查看推荐信息和右边的分类信息。
推荐信息
曾都区第二高级中学2026年春秋款...
本曾都区第二高级中学2026年春秋款、夏款校服采购项目已由项目审批/核准/备案机关批准,项目资金来源为其他资金学生家长直接向中标方支付,招标人为曾都区第二高级中学。本项目已具备招标条件,现招标方式为公开招标。详情见附件
潢川县市场监督管理局2026年制服...
本潢川县市场监督管理局2026年制服采购项目己由项目审批/核准/备案机关批准,项目资金来源为其他资金/,招标人为潢川县市场监督管理局。本项目已具备招标条件,现招标方式为其它方式。详情见附件
罗山县高级中学2026年学生校服...
本罗山县高级中学2026年学生校服采购项目己由项目审批/核准/备案机关批准,项目资金来源为其他资金据实结算,招标人为罗山县高级中学。本项目己具备招标条件,现招标方式为其它方式。详情见附件
孝感市孝南区黄香路小学2025级...
本孝感市孝南区黄香路小学2025级学生校服采购项目己由项目审批/核准/备案机关批准,项目资金来源为其他资金/,招标人为孝感市孝南区黄香路小学。本项目己具备招标条件,现招标方式为公开招标。详情见附件
罗山县第二实验小学学生校服采购...
本罗山县第二实验小学学生校服采购项目已由项目审批/核准/备案机关批准,项目资金来源为国有资金0.05万元,招标人为罗山县第二实验小学。本项目己具备招标条件,现招标方式为其它方式。详情见附件
罗山县莽张高级中学2025-2026...
本罗山县莽张高级中学2025-2026学年校服采购项目已由项目审批/核准/备案机关批准,项目资金来源为其他资金/,招标人为罗山县莽张高级中学。本项目已具备招标条件,现招标方式为其它方式。详情见附件
感兴趣的信息
随州市曾都区文峰学校2025级一...
随县实验小学校服采购招标公告
泉州:
泉州市公安局辅警制服采购
北京:
2026-2029年服装采购(工装)...
安阳:
南阳市第三十二小学校校服采购...
昆明:
昆明市中小学校服采购项目招标...
乌鲁木齐:
乌鲁木齐市第四十小学校服采购...
乌鲁木齐:
乌鲁木齐市高级中学校服采购项目...
乌鲁木齐:
吉木萨尔中等职业技术学校(技工...
泉州:
石狮市塔光实验小学校服采购项目
查看更多随州校服的信息 >>
感兴趣的分类
随州周边
信阳招标
孝感招标
天门招标
襄阳招标
热门城市
北京招标
上海招标
重庆招标
广州招标
深圳招标
汕头招标
佛山招标
东莞招标
中山招标
揭阳招标
杭州招标
嘉兴招标
宁波招标
湖州招标
绍兴招标
金华招标
温州招标
合肥招标
安庆招标
六安招标
宿州招标
厦门招标
泉州招标
玉林招标
石家庄招标
沧州招标
邯郸招标
廊坊招标
郑州招标
商丘招标
周口招标
武汉招标
孝感招标
株洲招标
无锡招标
南通招标
苏州招标
南昌招标
赣州招标
沈阳招标
鞍山招标
济宁招标
烟台招标
威海招标
青岛招标
临沂招标
菏泽招标
西安招标
成都招标
天门招标
信息评论
以上是曾都区第二高级中学2026年春秋款、夏款校服采购项目招标公告的内容,如果您需要了解更多随州市区附近与曾都区第二高级中学2026年春秋款、夏款校服采购项目招标公告类似的内容,请查看推荐信息和右边的分类信息。