全国
切换城市
发布信息
下载App
微信小程序
微信公众号
您好,请
登录
或者
注册
搜索
小单
清加工
裁片
车工
棉衣
免费发布
首页
外发加工
承接加工
招标
招聘
求职
设备
厂房住房
新闻
导航
批发采购
面辅料
临时工
广告
拼车
导航
首页
外发加工
承接加工
招标
招聘
求职
设备
厂房住房
新闻
批发采购
面辅料
临时工
广告
拼车
泰州服装八场
泰州招标
泰州校服
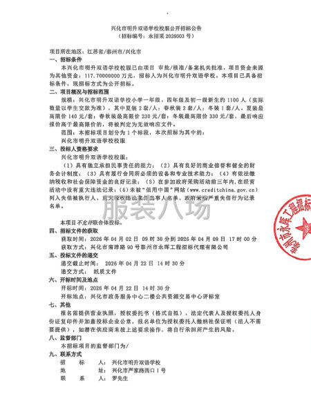
兴化市明升双语学校校服公开招标公告
04月02日
展示 910次
浏览 29次
基本信息
区域:
泰州
大类:
招标
小类:
校服
联系人:
老板
联系电话:
0523****9313
微信扫码,马上联系!
微信扫码,马上联系!
信息详情
兴化市明升双语学校校服公开招标公告
本兴化市明升双语学校校服已由项目审批/核准/备案机关批准,项目资金来源为其他资金:117.万元,招标人为兴化市明升双语学校。本项目已具备招标条件,现招标方式为公开招标。 详情见附件
联系我时务必说明是在
服装八场
看到的
相关图片
信息评论
以上是兴化市明升双语学校校服公开招标公告的内容,如果您需要了解更多泰州市区附近与兴化市明升双语学校校服公开招标公告类似的内容,请查看推荐信息和右边的分类信息。
推荐信息
泰州市姜堰区张甸中学校服采购...
本泰州市姜堰区张甸中学校服采购项目已由项目审批/核准/备案机关批准,项目资金来源为自筹资金:27. 万元,招标人为泰州市姜堰区张甸中学。本项目已具备招标条件,现招标方式为公开招标。详情见附件
兴化市明升双语学校校服公开招标...
本兴化市明升双语学校校服已由项目审批/核准/备案机关批准,项目资金来源为其他资金:117.万元,招标人为兴化市明升双语学校。本项目已具备招标条件,现招标方式为公开招标。详情见附件
姜堰区第四中学校服采购招标公告
本姜堰区第四中学校服采购已由项目审批/核准/备案机关批准,项目资金来源为其他资金:105.万元,招标人为泰州市姜堰区第四中学。本项目已具备招标条件,现招标方式为公开招标。详情见附件
阜宁县实验初级中学校服采购及...
阜宁县实验初级中学校服采购及服务项目 JSZC-320923-YCYH-G2026-0002 招标项目的潜在投标人应在“苏采云”系统内免费下载(投标人必须在苏采云系统中获取采购文件,方能参与政府采购项目)获取招标文件,并于2026-04-13 09:00(北京时间)前递交投标文件。详情见附件
盐城市新洋初级中学2025级七年级...
本盐城巿新洋初级中学2025级七年级校服集中采购项目已由项目审批/核准/备案机关批准,项目资金来源为其他资金:40.万元,招标人为盐城市新洋初级中学。本项目己具备招标条件,现招标方式为公开招标。详情见附件
盐城市亭湖区南洋实验学校等学校...
本盐城市亭湖区南洋实验学校等学校2025级校服联合采购项目已由项目审批/.核准/备案机关批准,项目资金来源为其他资金:36.万元,招标人为盐城_市亭湖区南洋实验学校。本项目己具备招标条件,现招标方式为公开招标。详情见附件
感兴趣的信息
兴化市明升双语学校、滨海县京师...
泰州市姜堰区张甸中学校服采购...
济南:
济南市莱芜人民医院职工工装采购...
长沙:
长沙市岳麓区第一小学学生校服...
上海:
2026年崇明区教育系统学校校服供...
赤峰:
克什克腾旗经棚民族实验小学校服...
舟山:
舟山综合行政执法局新城分局执法...
成都:
四川路桥矿业投资开发有限公司...
长沙:
农银人寿保险股份有限公司湖南分...
喀什:
泽普县奎镇教育集团校服采购项目
查看更多泰州校服的信息 >>
感兴趣的分类
泰州周边
扬州招标
镇江招标
常州招标
盐城招标
热门城市
北京招标
上海招标
重庆招标
广州招标
深圳招标
汕头招标
佛山招标
东莞招标
中山招标
揭阳招标
杭州招标
嘉兴招标
宁波招标
湖州招标
绍兴招标
金华招标
温州招标
合肥招标
安庆招标
六安招标
宿州招标
厦门招标
泉州招标
玉林招标
石家庄招标
沧州招标
邯郸招标
廊坊招标
郑州招标
商丘招标
周口招标
武汉招标
孝感招标
株洲招标
无锡招标
南通招标
苏州招标
南昌招标
赣州招标
沈阳招标
鞍山招标
济宁招标
烟台招标
威海招标
青岛招标
临沂招标
菏泽招标
西安招标
成都招标
天门招标
信息评论
以上是兴化市明升双语学校校服公开招标公告的内容,如果您需要了解更多泰州市区附近与兴化市明升双语学校校服公开招标公告类似的内容,请查看推荐信息和右边的分类信息。