全国
切换城市
发布信息
下载App
微信小程序
微信公众号
您好,请
登录
或者
注册
搜索
小单
清加工
裁片
车工
棉衣
免费发布
首页
外发加工
承接加工
招标
招聘
求职
设备
厂房住房
新闻
导航
批发采购
面辅料
临时工
广告
拼车
导航
首页
外发加工
承接加工
招标
招聘
求职
设备
厂房住房
新闻
批发采购
面辅料
临时工
广告
拼车
徐州服装八场
徐州招标
徐州校服
邳州市宿羊山镇徐楼中学校服采购项目招标公告
01月21日
展示 186次
浏览 6次
基本信息
区域:
徐州
大类:
招标
小类:
校服
联系人:
老板
联系电话:
0516****3266
微信扫码,马上联系!
微信扫码,马上联系!
信息详情
邳州市宿羊山镇徐楼中学校服采购项目招标公告
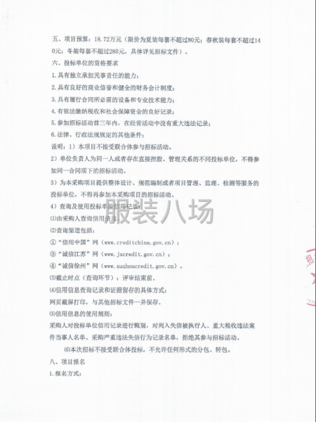
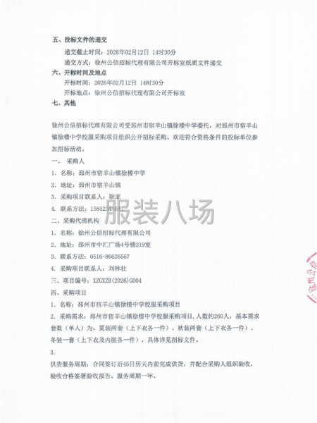
本邳州市宿羊山镇徐楼中学校服采购项目已由项目审批/核准/备案机关批准,项目资金来源为自筹资金18.72万元,招标人为邳州市宿羊山镇徐楼中学。本项目已具备招标条件,现招标方式为公开招标。 详情见附件
联系我时务必说明是在
服装八场
看到的
相关图片
信息评论
以上是邳州市宿羊山镇徐楼中学校服采购项目招标公告的内容,如果您需要了解更多徐州市区附近与邳州市宿羊山镇徐楼中学校服采购项目招标公告类似的内容,请查看推荐信息和右边的分类信息。
推荐信息
沛县湖西中学等8所学校校服采购...
本招标项日己由相应部门批准,项日招标人为沛县湖西中学和部分沛县教育局直属学校联合组成。项目己具备招标条件,现对该项日进行公开招标,特邀请有兴趣的潜在投标人参加投标。详情见附件
徐州市第二十九中学校服采购项目...
本徐州市第二十九中学校服采购已由项目审批/核准/备案机关批准,项目资金来源为其他资金51.75万元,招标人为徐州市第二十九中学。本项目已具备招标条件,现招标方式为公开招标。详情见附件
徐州市铜山区清华中学校服采购...
本徐州市铜山区清华中学校服采购项目已由项目审批/核准/备案机关批准,项目资金来源为国有资金:88.万元,招标人为徐州市铜山区清华中学。本项目已具备招标条件,现招标方式为公开招标。详情见附件
徐州市柳新镇中心中学、徐州市新...
本徐州市柳新镇中心中学、徐州市新教育学校2025年新生校服采购项目己由项目审批/核准/备案机关批准,项目资金来源为其他资金:74.8350万元,招标人为徐州市柳新镇中心中学、徐州市新教育学校。本项目已具备招标条件,现招标方式为公开招标。详情见附件
新沂市第八中学校服采购项目招标...
本新沂市第八中学校服采购项目已由项目审批/核准/备案机关批准,项目资金来源为自筹资金:54.万元,招标人为新沂市第八中学。本项目已具备招标条件,现招标方式为公开招标。详情见附件
邳州市文苑中学学生校服采购公开...
本邳州市文苑中学学生校服采购已由项目审批/核准/备案机关批准,项目资金来源为其他资金:106.万元,招标人为邳州市文苑中学。本项目已具备招标条件,现招标方式为公开招标。详情见附件
感兴趣的信息
沛县湖西中学等8所学校校服采购...
泉州:
石狮市第三实验小学复光校区校服...
榆林:
绥德县中小学后勤服务中心2025年...
岳阳:
汨罗市罗城学校学生校服定点采购...
银川:
灵武市第十小学学生校服采购项目
临沂:
2026年兰陵县第六小学学校校服...
青岛:
引航站2026年工装定制项目招标...
银川:
灵武市第八中学校服采购项目(三...
银川:
灵武市第三中学学生校服采购项目...
成都:
四川省蚕丝学校校服采购项目公开...
查看更多徐州校服的信息 >>
感兴趣的分类
徐州周边
淮北招标
枣庄招标
宿州招标
宿迁招标
热门城市
北京招标
上海招标
重庆招标
广州招标
深圳招标
汕头招标
佛山招标
东莞招标
中山招标
揭阳招标
杭州招标
嘉兴招标
宁波招标
湖州招标
绍兴招标
金华招标
温州招标
合肥招标
安庆招标
六安招标
宿州招标
厦门招标
泉州招标
玉林招标
石家庄招标
沧州招标
邯郸招标
廊坊招标
郑州招标
商丘招标
周口招标
武汉招标
孝感招标
株洲招标
无锡招标
南通招标
苏州招标
南昌招标
赣州招标
沈阳招标
鞍山招标
济宁招标
烟台招标
威海招标
青岛招标
临沂招标
菏泽招标
西安招标
成都招标
天门招标
信息评论
以上是邳州市宿羊山镇徐楼中学校服采购项目招标公告的内容,如果您需要了解更多徐州市区附近与邳州市宿羊山镇徐楼中学校服采购项目招标公告类似的内容,请查看推荐信息和右边的分类信息。