全国
切换城市
发布信息
下载App
微信小程序
微信公众号
您好,请
登录
或者
注册
搜索
小单
清加工
裁片
车工
棉衣
免费发布
首页
外发加工
承接加工
招标
招聘
求职
设备
厂房住房
新闻
导航
批发采购
面辅料
临时工
广告
拼车
导航
首页
外发加工
承接加工
招标
招聘
求职
设备
厂房住房
新闻
批发采购
面辅料
临时工
广告
拼车
扬州服装八场
扬州招标
扬州校服
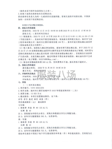
扬州市江都区仙城中学2025年校服采购项目
14小时前
展示 40次
浏览 1次
基本信息
区域:
扬州
大类:
招标
小类:
校服
联系人:
老板
联系电话:
0514****2801
微信扫码,马上联系!
微信扫码,马上联系!
信息详情
扬州市江都区仙城中学2025年校服采购项目
本扬州市江都区仙城中学2025年校服采购已由项目审批/核准/备案机关批准,项目资金来源为其他资金:13.万元,招标人为扬州市江都区仙城中学。本项目已具备招标条件,现招标方式为公开招标。 详情见附件
联系我时务必说明是在
服装八场
看到的
相关图片
信息评论
以上是扬州市江都区仙城中学2025年校服采购项目的内容,如果您需要了解更多扬州市区附近与扬州市江都区仙城中学2025年校服采购项目类似的内容,请查看推荐信息和右边的分类信息。
推荐信息
扬州市江都区仙城中学2025年校服...
本扬州市江都区仙城中学2025年校服采购已由项目审批/核准/备案机关批准,项目资金来源为其他资金:13.万元,招标人为扬州市江都区仙城中学。本项目已具备招标条件,现招标方式为公开招标。详情见附件
中吴宾馆制服订制及采购(二次)
中吴宾馆制服订制及采购(二次〉的潜在供应商应在江苏晋陵工程咨询有限公司网站httpljs jzx.com/点击本项目公告下方链接获取采购文件,并于2025年11月4日14点00分(北京时间)前提交响应文件。详情见附件
新华人寿保险股份有限公司江苏分...
本项目新华人寿保险股份有限公司江苏分公司柜面人员制服采购项目(采购代理项目编号:02-10-04F-2025-D-F-E28102)由新华人寿保险股份有限公司江苏分公司(以下简称“采购人”)批准并落实资金,组织本项目的磋商工作,采购合同由新华人寿保险股份有限公司江苏分公司根据成交结果与成交人签署。现委托公诚管理咨询有限公司(以下...
南京师范大学附属邘江实验小学...
本南京师范大学附属邘江实验小学2025年校服采购项目己由项目审批/核准/备案机关批准,项目资金来源为自筹资金:25.2万元,招标人为南京师范大学附属邘江实验小学。本项目已具备招标条件,现招标方式为公开招标。详情见附件
扬州市树人高级中学初中部冬季...
本扬州市树人高级中学初中部冬季校服采购项目已由项目审批/核准/备案机关批准,项目资金来源为自筹资金:72万元,招标人为扬州市树人高级中学。本项目已具备招标条件,现招标方式为公开招标。详情见附件
南京市浦口区第四中学2025年校服...
本南京市浦口区第四中学2025年校服采购项目已由项目审批/核准/备案机关批准,项目资金来源为,招标人为南京市浦口区第四中学。本项目已具备招标条件,现招标方式为公开招标。详情见附件
感兴趣的信息
高邮市秦邮实验小学(牵头单位)...
江苏省宝应中学2025级新生校服...
南京:
中国铁塔北京市分公司对于2024年...
南京:
中国铁塔北京市分公司对于2024年...
辛集:
辛集市数据和政务服务局购置工装...
徐州:
新沂市马陵山中学校服采购项目
资阳:
安岳县李家初级中学2025年秋-...
宝鸡:
宝鸡市金台区店子街小学2025级...
遵义:
遵义市中级人民法院2025年审判...
成都:
地面窗口制服采购项目招标公告
查看更多扬州校服的信息 >>
感兴趣的分类
扬州周边
镇江招标
泰州招标
南京招标
常州招标
热门城市
北京招标
上海招标
重庆招标
广州招标
深圳招标
汕头招标
佛山招标
东莞招标
中山招标
揭阳招标
杭州招标
嘉兴招标
宁波招标
湖州招标
绍兴招标
金华招标
温州招标
合肥招标
安庆招标
六安招标
宿州招标
厦门招标
泉州招标
玉林招标
石家庄招标
沧州招标
邯郸招标
廊坊招标
郑州招标
商丘招标
周口招标
武汉招标
孝感招标
株洲招标
无锡招标
南通招标
苏州招标
南昌招标
赣州招标
沈阳招标
鞍山招标
济宁招标
烟台招标
威海招标
青岛招标
临沂招标
菏泽招标
西安招标
成都招标
天门招标
信息评论
以上是扬州市江都区仙城中学2025年校服采购项目的内容,如果您需要了解更多扬州市区附近与扬州市江都区仙城中学2025年校服采购项目类似的内容,请查看推荐信息和右边的分类信息。