全国
切换城市
发布信息
下载App
微信小程序
微信公众号
您好,请
登录
或者
注册
搜索
小单
清加工
裁片
车工
棉衣
免费发布
首页
外发加工
承接加工
招标
招聘
求职
设备
厂房住房
新闻
导航
批发采购
面辅料
临时工
广告
拼车
导航
首页
外发加工
承接加工
招标
招聘
求职
设备
厂房住房
新闻
批发采购
面辅料
临时工
广告
拼车
镇江服装八场
镇江招标
镇江校服
江苏省碧桂园学校及幼儿园校服采购招标项目招标公告
2小时前
基本信息
区域:
镇江
大类:
招标
小类:
校服
联系人:
老板
联系电话:
136********
微信扫码,马上联系!
微信扫码,马上联系!
信息详情
江苏省碧桂园学校及幼儿园校服采购招标项目招标公告
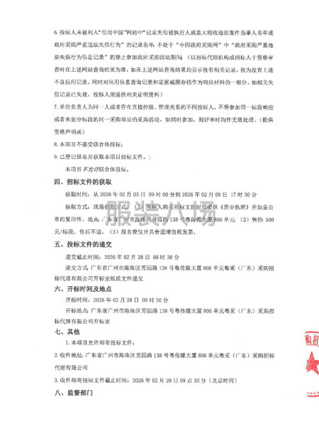
本江苏省碧桂园学校及幼儿园校服采购招标项目已由项目审批/核准/备案机关批准,项目资金来源为其他资金300万元,招标人为句容碧桂园学校。本项目已具备招标条件,现招标方式为公开招标。 详情见附件
联系我时务必说明是在
服装八场
看到的
相关图片
信息评论
以上是江苏省碧桂园学校及幼儿园校服采购招标项目招标公告的内容,如果您需要了解更多镇江市区附近与江苏省碧桂园学校及幼儿园校服采购招标项目招标公告类似的内容,请查看推荐信息和右边的分类信息。
推荐信息
江苏省碧桂园学校及幼儿园校服...
本江苏省碧桂园学校及幼儿园校服采购招标项目已由项目审批/核准/备案机关批准,项目资金来源为其他资金300万元,招标人为句容碧桂园学校。本项目已具备招标条件,现招标方式为公开招标。详情见附件
中国铁塔北京市分公司对于2024年...
中国铁塔北京市分公司对于2024年员工工装采购项目 详情见附件
中国铁塔北京市分公司对于2024年...
中国铁塔北京市分公司对于2024年员工工装采购项目 详情见附件
江苏省宝应中学2025级新生校服...
本江苏省宝应中学2025级新生校服采购项目已由项目审批/核准/备案机关批准,项目资金来源为国有资金:60.万元,招标人为江苏省宝应中学。本项目已具备招标条件,现招标方式为公开招标。详情见附件
高邮中专:2025级新生冬季校服...
本江苏省高邮中等专业学校、高邮市菱塘民族中等专业学校2025级新生冬季校服采购项目已由项目审批/核准/备案机关批准,项目资金来源为国有资金:38.万元,招标人为江苏省高邮中等专业学校、高邮市菱塘民族中等专业学校。本项目已具备招标条件,现招标方式为公开招标。详情见附件
扬州市江都区大桥中心小学联合...
本扬州市江都区大桥中心小学联合扬州市江都区吴桥中心小学校服采购项目已由项日审批/核准/备案机关批准,项目资金来源为国有资金:30.万元,招标人为扬州市江都区大桥中心小学。本项目已具备招标条件,现招标方式为公开招标。详情见附件
感兴趣的信息
信阳:
罗山县高级中学2026年学生校服...
兰州:
安徽省、甘肃省、河北省碧桂园...
海南:
屯昌县向阳中心小学学生校服采购...
郑州:
淮滨县第一中学校服采购项目招标...
宜宾:
宜宾市翠屏区李端镇初级中学校...
乌鲁木齐:
吉木萨尔中等职业技术学校(技工...
济南:
山东省齐天医药有限责任公司工装...
无锡:
无锡市太湖实验小学2025-2026...
海口:
三亚市天涯区天涯小学教育集团...
许昌:
许昌高级中学2028届高一新生校服...
查看更多镇江校服的信息 >>
感兴趣的分类
镇江周边
扬州招标
泰州招标
南京招标
常州招标
热门城市
北京招标
上海招标
重庆招标
广州招标
深圳招标
汕头招标
佛山招标
东莞招标
中山招标
揭阳招标
杭州招标
嘉兴招标
宁波招标
湖州招标
绍兴招标
金华招标
温州招标
合肥招标
安庆招标
六安招标
宿州招标
厦门招标
泉州招标
玉林招标
石家庄招标
沧州招标
邯郸招标
廊坊招标
郑州招标
商丘招标
周口招标
武汉招标
孝感招标
株洲招标
无锡招标
南通招标
苏州招标
南昌招标
赣州招标
沈阳招标
鞍山招标
济宁招标
烟台招标
威海招标
青岛招标
临沂招标
菏泽招标
西安招标
成都招标
天门招标
信息评论
以上是江苏省碧桂园学校及幼儿园校服采购招标项目招标公告的内容,如果您需要了解更多镇江市区附近与江苏省碧桂园学校及幼儿园校服采购招标项目招标公告类似的内容,请查看推荐信息和右边的分类信息。