全国
切换城市
发布信息
下载App
微信小程序
微信公众号
您好,请
登录
或者
注册
搜索
小单
清加工
裁片
车工
棉衣
免费发布
首页
外发加工
承接加工
招标
招聘
求职
设备
厂房住房
新闻
导航
批发采购
面辅料
临时工
广告
拼车
导航
首页
外发加工
承接加工
招标
招聘
求职
设备
厂房住房
新闻
批发采购
面辅料
临时工
广告
拼车
和田服装八场
和田招标
和田校服
新疆文旅投和旅宾馆有限公司工装采购
前天
展示 114次
基本信息
区域:
和田
大类:
招标
小类:
校服
联系人:
老板
联系电话:
193********
微信扫码,马上联系!
微信扫码,马上联系!
信息详情
新疆文旅投和旅宾馆有限公司工装采购
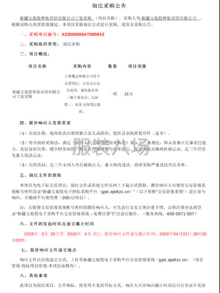
新疆文旅投和旅宾馆有限公司工装采购_(项目名称),采购人为新疆文旅投和旅宾馆有限公司。根据采购人内部管理规定,本项目采取询比方式进行采购,现发布采购公告。 详情见附件
联系我时务必说明是在
服装八场
看到的
相关图片
信息评论
以上是新疆文旅投和旅宾馆有限公司工装采购的内容,如果您需要了解更多和田市区附近与新疆文旅投和旅宾馆有限公司工装采购类似的内容,请查看推荐信息和右边的分类信息。
推荐信息
新疆文旅投和旅宾馆有限公司工装...
新疆文旅投和旅宾馆有限公司工装采购_(项目名称),采购人为新疆文旅投和旅宾馆有限公司。根据采购人内部管理规定,本项目采取询比方式进行采购,现发布采购公告。详情见附件
感兴趣的信息
咸宁:
通山县实验高级中学2025-2026学...
保定:
定兴县农村信用联社股份有限公司...
淮北:
神源煤化工2026年度夏季工装采购...
哈尔滨:
黑龙江省农业开发建设集团第六...
张家界:
张家界敦谊小学校服采购项目竞争...
郑州:
许昌市建安区建安中学校服采购...
海口:
屯昌县坡心镇坡心中心小学学生...
绵阳:
盐亭县云溪实验中学夏季校服采购...
武汉:
汉阳一中2025级新生校服采购招标...
咸阳:
咸阳市秦都区渭滨实验小学校服...
查看更多和田校服的信息 >>
感兴趣的分类
和田周边
热门城市
北京招标
上海招标
重庆招标
广州招标
深圳招标
汕头招标
佛山招标
东莞招标
中山招标
揭阳招标
杭州招标
嘉兴招标
宁波招标
湖州招标
绍兴招标
金华招标
温州招标
合肥招标
安庆招标
六安招标
宿州招标
厦门招标
泉州招标
玉林招标
石家庄招标
沧州招标
邯郸招标
廊坊招标
郑州招标
商丘招标
周口招标
武汉招标
孝感招标
株洲招标
无锡招标
南通招标
苏州招标
南昌招标
赣州招标
沈阳招标
鞍山招标
济宁招标
烟台招标
威海招标
青岛招标
临沂招标
菏泽招标
西安招标
成都招标
天门招标
信息评论
以上是新疆文旅投和旅宾馆有限公司工装采购的内容,如果您需要了解更多和田市区附近与新疆文旅投和旅宾馆有限公司工装采购类似的内容,请查看推荐信息和右边的分类信息。