全国
切换城市
发布信息
下载App
微信小程序
微信公众号
您好,请
登录
或者
注册
搜索
小单
清加工
裁片
车工
棉衣
免费发布
首页
外发加工
承接加工
招标
招聘
求职
设备
厂房住房
新闻
导航
批发采购
面辅料
临时工
广告
拼车
导航
首页
外发加工
承接加工
招标
招聘
求职
设备
厂房住房
新闻
批发采购
面辅料
临时工
广告
拼车
济南服装八场
济南招标
济南校服
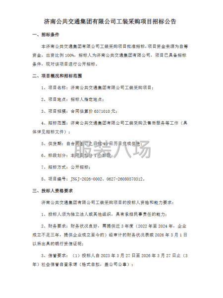
济南公共交通集团有限公司工装采购项目招标公告
03月27日
展示 782次
浏览 24次
基本信息
区域:
济南
大类:
招标
小类:
校服
联系人:
老板
联系电话:
152********
微信扫码,马上联系!
微信扫码,马上联系!
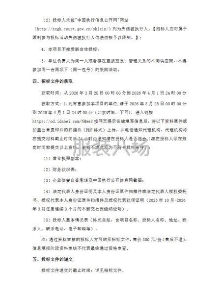
信息详情
济南公共交通集团有限公司工装采购项目招标公告
本济南公共交通集团有限公司工装采购项目批准招标,项目资金来源为自筹资金,出资比例100%,招标人为济南公共交通集团有限公司,项目已具备招标条件,现对该项目进行公开招标。 详情见附件
联系我时务必说明是在
服装八场
看到的
相关图片
信息评论
以上是济南公共交通集团有限公司工装采购项目招标公告的内容,如果您需要了解更多济南市区附近与济南公共交通集团有限公司工装采购项目招标公告类似的内容,请查看推荐信息和右边的分类信息。
推荐信息
肥城市龙山中学2026级夏季、秋季...
本肥城市龙山中学 2026级夏季、秋季校服采购项目己由项目审批/核准/备案机关批准项目资金来源为自筹资金27.30万元,招标人为肥城市龙山中学。本项目已具备招标条件,现招标方式为公开招标。详情见附件
济南公共交通集团有限公司工装...
本济南公共交通集团有限公司工装采购项目批准招标,项目资金来源为自筹资金,出资比例100%,招标人为济南公共交通集团有限公司,项目已具备招标条件,现对该项目进行公开招标。详情见附件
中国石化销售股份有限公司山东...
本中国石化销售股份有限公司山东滨州石油分公司工装采购项目已由项目审批/核准/备案机关批准,项目资金来源为其他资金3000元/套,招标人为中国石化销售股份有限公司山东滨州石油分公司。本项目已具备招标条件,现招标方式为其它方式。详情见附件
山东济发物业管理有限公司2026-...
本竞争性磋商项目山东济发物业管理有限公司2026-2028年度工装采购,采购人为山东济发物业管理有限公司,项目资金来自自筹,项目出资比例为100%。该项目已具备采购条件,现对本项目采用竞争性磋商方式择优选择成交供应商。项目编号:HYHA2026-0538 详情见附件
山东黄金汽车服务有限责任公司...
山东众恒项目管理有限公司受采购人的委托,就山东黄金汽车服务有限责任公司定制员工工装采购项目进行国内采购。欢迎符合本次竞争性磋商公告要求并在中国境内注册的潜在供应商前来参加。详情见附件
山东水利技师学院学生实训工装...
山东水利技师学院学生实训工装采购项目的潜在供应商应在盛和招标代理有限公司(山东省济南市历城区唐冶西路东8区企业公馆B1号楼)获取磋商文件,并于2026年3月22日09点30分(北京时间)前提交响应文件。详情见附件
感兴趣的信息
2026年济南高新区免费校服项目...
山东劳动职业技术学院2026年新生...
泰安:
肥城市龙山中学2026级夏季、秋季...
泰安:
新泰市泉沟镇小学生校服供货及...
聊城:
莘县教育和体育局所属学校校服...
兴安盟:
兴安盟扎赉特旗音德尔第四中学...
衡水:
枣强县第五中学2025级校服采购...
福州:
永泰县樟城小学2025级学生校服...
海口:
屯昌县屯昌小学学生校服采购项目
银川:
银川市第十八中学教育集团学生...
查看更多济南校服的信息 >>
感兴趣的分类
济南周边
泰安招标
莱芜招标
淄博招标
聊城招标
热门城市
北京招标
上海招标
重庆招标
广州招标
深圳招标
汕头招标
佛山招标
东莞招标
中山招标
揭阳招标
杭州招标
嘉兴招标
宁波招标
湖州招标
绍兴招标
金华招标
温州招标
合肥招标
安庆招标
六安招标
宿州招标
厦门招标
泉州招标
玉林招标
石家庄招标
沧州招标
邯郸招标
廊坊招标
郑州招标
商丘招标
周口招标
武汉招标
孝感招标
株洲招标
无锡招标
南通招标
苏州招标
南昌招标
赣州招标
沈阳招标
鞍山招标
济宁招标
烟台招标
威海招标
青岛招标
临沂招标
菏泽招标
西安招标
成都招标
天门招标
信息评论
以上是济南公共交通集团有限公司工装采购项目招标公告的内容,如果您需要了解更多济南市区附近与济南公共交通集团有限公司工装采购项目招标公告类似的内容,请查看推荐信息和右边的分类信息。