全国
切换城市
发布信息
下载App
微信小程序
微信公众号
您好,请
登录
或者
注册
搜索
小单
清加工
裁片
车工
棉衣
免费发布
首页
外发加工
承接加工
招标
招聘
求职
设备
厂房住房
新闻
导航
批发采购
面辅料
临时工
广告
拼车
导航
首页
外发加工
承接加工
招标
招聘
求职
设备
厂房住房
新闻
批发采购
面辅料
临时工
广告
拼车
商丘服装八场
商丘招标
商丘工服
商丘市发展投资集团有限公司员工工装采购项目(二次)招标公告
前天
展示 200次
浏览 5次
基本信息
区域:
商丘
大类:
招标
小类:
工服
联系人:
老板
联系电话:
0371****7877
微信扫码,马上联系!
微信扫码,马上联系!
信息详情
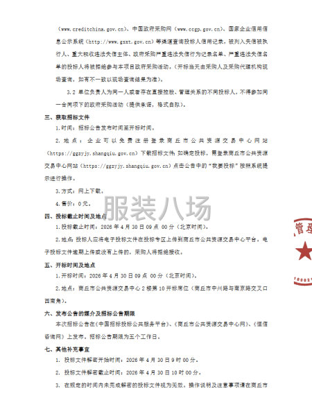
商丘市发展投资集团有限公司员工工装采购项目(二次)招标公告
恒信咨询管理有限公司受商丘市发展投资集团有限公司的委托,就商丘市发展投资集团有限公司员工工装采购项目(二次〉进行公开招标采购,现欢迎符合相关条件的投标人参加投标。 详情见附件
联系我时务必说明是在
服装八场
看到的
相关图片
信息评论
以上是商丘市发展投资集团有限公司员工工装采购项目(二次)招标公告的内容,如果您需要了解更多商丘市区附近与商丘市发展投资集团有限公司员工工装采购项目(二次)招标公告类似的内容,请查看推荐信息和右边的分类信息。
推荐信息
商丘市发展投资集团有限公司员工...
恒信咨询管理有限公司受商丘市发展投资集团有限公司的委托,就商丘市发展投资集团有限公司员工工装采购项目(二次〉进行公开招标采购,现欢迎符合相关条件的投标人参加投标。详情见附件
菏泽市第二实验小学2026年学生...
本菏泽市第二实验小学2026年学生夏季校服采购项目已由项目审批/核准/备案机关批准,项目资金来源为其他资金/,招标人为菏泽市第二实验小学。本项目已具备招标条件,现招标方式为其它方式。详情见附件
开封市田家炳实验中学校服采购...
本开封市田家炳实验中学校服采购项目己由项目审批/核准/备案机关批准,项目资金来源为自筹资金49.9万元,招标人为开封市田家炳实验中学。本项目己具备招标条件,现招标方式为其它方式。详情见附件
古城学区中心学校2026年度校服...
古城学区中心学校2026年度校服采购项目 详情见附件
古城学区中心学校2026年度校服...
古城学区中心学校2026年度校服采购项目 详情见附件
亳州市第三十二中学2025级七年级...
亳州市第三十二中学2025级七年级校服采购项目 详情见附件
感兴趣的信息
菏泽:
东明县清华园学校校服采购项目...
菏泽:
菏泽市第二实验小学2026年学生...
开封:
开封市田家炳实验中学校服采购...
淮北:
神源煤化工2026年度夏季工装采购...
临沂:
临沂东城实验小学2026年夏季、...
咸宁:
通城县隽水小学2026年度校服采购...
武汉:
奓山中心小学2026年校服采购招标...
咸宁:
通山县职业教育中心校服采购项目...
泉州:
泉州现代中学校服采购公开招标...
张掖:
甘州中学2026年中小学校服采购...
查看更多商丘工服的信息 >>
感兴趣的分类
商丘周边
亳州招标
菏泽招标
淮北招标
开封招标
热门城市
北京招标
上海招标
重庆招标
广州招标
深圳招标
汕头招标
佛山招标
东莞招标
中山招标
揭阳招标
杭州招标
嘉兴招标
宁波招标
湖州招标
绍兴招标
金华招标
温州招标
合肥招标
安庆招标
六安招标
宿州招标
厦门招标
泉州招标
玉林招标
石家庄招标
沧州招标
邯郸招标
廊坊招标
郑州招标
商丘招标
周口招标
武汉招标
孝感招标
株洲招标
无锡招标
南通招标
苏州招标
南昌招标
赣州招标
沈阳招标
鞍山招标
济宁招标
烟台招标
威海招标
青岛招标
临沂招标
菏泽招标
西安招标
成都招标
天门招标
信息评论
以上是商丘市发展投资集团有限公司员工工装采购项目(二次)招标公告的内容,如果您需要了解更多商丘市区附近与商丘市发展投资集团有限公司员工工装采购项目(二次)招标公告类似的内容,请查看推荐信息和右边的分类信息。