全国
切换城市
发布信息
下载App
微信小程序
微信公众号
您好,请
登录
或者
注册
搜索
小单
清加工
裁片
车工
棉衣
免费发布
首页
外发加工
承接加工
招标
招聘
求职
设备
厂房住房
新闻
导航
批发采购
面辅料
临时工
广告
拼车
导航
首页
外发加工
承接加工
招标
招聘
求职
设备
厂房住房
新闻
批发采购
面辅料
临时工
广告
拼车
遂宁服装八场
遂宁招标
遂宁校服
遂宁市河东新区紫竹路小学校校服采购招标公告
前天
展示 145次
浏览 3次
基本信息
区域:
遂宁
大类:
招标
小类:
校服
联系人:
老板
联系电话:
082********
微信扫码,马上联系!
微信扫码,马上联系!
信息详情
遂宁市河东新区紫竹路小学校校服采购招标公告
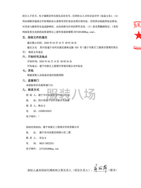
本遂宁市河东新区紫竹路小学校校服采购已由项目审批/核准/备案机关批准,项目资金来源为其他资金/,招标人为遂宁市河东新区紫竹路小学校。本项目已具备招标条件 详情见附件
联系我时务必说明是在
服装八场
看到的
相关图片
信息评论
以上是遂宁市河东新区紫竹路小学校校服采购招标公告的内容,如果您需要了解更多遂宁市区附近与遂宁市河东新区紫竹路小学校校服采购招标公告类似的内容,请查看推荐信息和右边的分类信息。
推荐信息
遂宁市河东新区紫竹路小学校校服...
本遂宁市河东新区紫竹路小学校校服采购已由项目审批/核准/备案机关批准,项目资金来源为其他资金/,招标人为遂宁市河东新区紫竹路小学校。本项目已具备招标条件 详情见附件
安岳县石羊小学2026年学生校服...
本安岳县石羊小学2026年学生校服采购项目已由项目审批/核准/备案机关批准,项目资金来源为自筹资金25万元,招标人为安岳县石羊小学。本项目已具备招标条件,现招标方式为其它方式。详情见附件
关于2025-2026学年度中小学校服...
本安岳县镇子小学(联合六所学校)关于2025—2026学年度中小学校服联合采购项目已由项目审批/核准/备案机关批准,项目资金来源为其他资金学生家长承担,由学校作为代收费项目统一代收后,根据采购合同据实代收后全额划转给中标企业。招标人为安岳县镇子小学。本项目已具备招标条件,现招标方式为其它方式。...
四川省安岳实验中学初2025级高...
本四川省安岳实验中学初2025级高2025级校服采购项目已由项目审批/核准/备案机关批准,项目资金来源为其他资金学生家长承担,由学校作为代收费项目统一代收后,根据采购合同据实代收后全额划转给中标企业。招标人为四川省安岳实验中学。本项目已具备招标条件,现招标方式为公开招标。详情见附件
乐至县希望小学校服采购采购公告
本乐至县希望小学校服采购已由项目审批/核准/备案机关批准,项目资金来源为其他资金1.资金来源及金额:学生缴费资金,最高限价金额:夏装110元/套,秋装125元/套。根据实际学生人数据实结算。招标人为乐至县希望小学。本项目己具备招标条件,现招标方式为其它方式。详情见附件
感兴趣的信息
资阳:
安岳县石羊小学2026年学生校服...
资阳:
关于2025-2026学年度中小学校服...
淮北:
神源煤化工2026年度夏季工装采购...
烟台:
烟台蓝天投资发展集团有限公司...
保定:
定兴县农村信用联社股份有限公司...
和田:
新疆文旅投和旅宾馆有限公司工装...
宜昌:
宜昌市西陵区东方红小学校服采购...
张家界:
张家界敦谊小学校服采购项目竞争...
咸阳:
咸阳市秦都区渭滨实验小学校服...
乌鲁木齐:
乌鲁木齐市第四十小学校服采购...
查看更多遂宁校服的信息 >>
感兴趣的分类
遂宁周边
南充招标
资阳招标
广安招标
内江招标
热门城市
北京招标
上海招标
重庆招标
广州招标
深圳招标
汕头招标
佛山招标
东莞招标
中山招标
揭阳招标
杭州招标
嘉兴招标
宁波招标
湖州招标
绍兴招标
金华招标
温州招标
合肥招标
安庆招标
六安招标
宿州招标
厦门招标
泉州招标
玉林招标
石家庄招标
沧州招标
邯郸招标
廊坊招标
郑州招标
商丘招标
周口招标
武汉招标
孝感招标
株洲招标
无锡招标
南通招标
苏州招标
南昌招标
赣州招标
沈阳招标
鞍山招标
济宁招标
烟台招标
威海招标
青岛招标
临沂招标
菏泽招标
西安招标
成都招标
天门招标
信息评论
以上是遂宁市河东新区紫竹路小学校校服采购招标公告的内容,如果您需要了解更多遂宁市区附近与遂宁市河东新区紫竹路小学校校服采购招标公告类似的内容,请查看推荐信息和右边的分类信息。