全国
切换城市
发布信息
下载App
微信小程序
微信公众号
您好,请
登录
或者
注册
搜索
小单
清加工
裁片
车工
棉衣
免费发布
首页
外发加工
承接加工
招标
招聘
求职
设备
厂房住房
新闻
导航
批发采购
面辅料
临时工
广告
拼车
导航
首页
外发加工
承接加工
招标
招聘
求职
设备
厂房住房
新闻
批发采购
面辅料
临时工
广告
拼车
伊犁服装八场
伊犁招标
伊犁校服
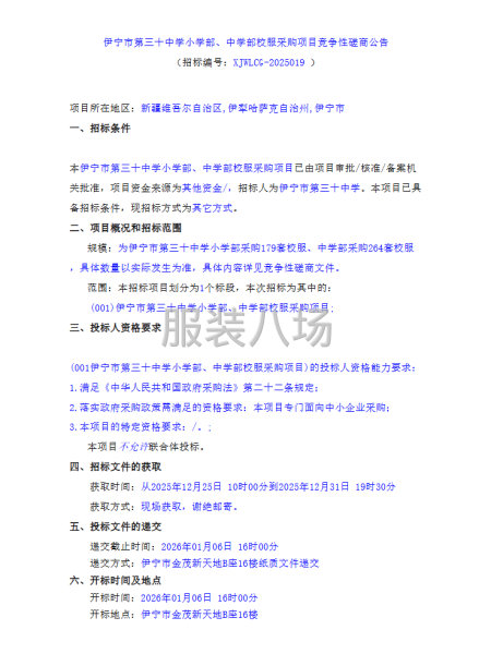
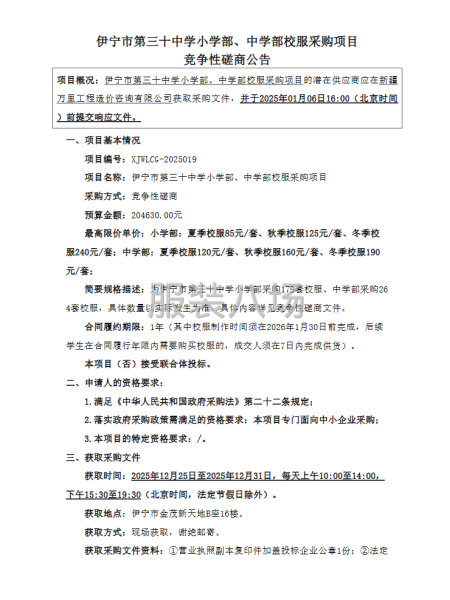
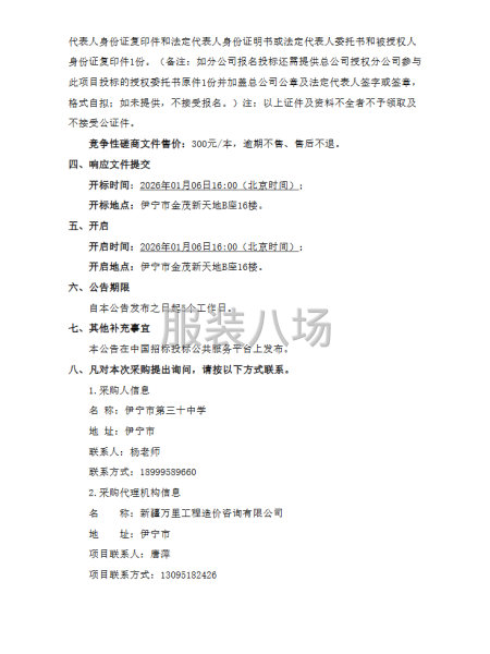
伊宁市第三十中学小学部、中学部校服采购项目竞争性磋商公告
3天前
展示 116次
浏览 3次
基本信息
区域:
伊犁
大类:
招标
小类:
校服
联系人:
老板
联系电话:
130********
微信扫码,马上联系!
微信扫码,马上联系!
信息详情
伊宁市第三十中学小学部、中学部校服采购项目竞争性磋商公告
本伊宁市第三十中学小学部、中学部校服采购项目已由项目审批/核准/备案机关批准,项目资金来源为其他资金/,招标人为伊宁市第三十中学。本项目已具备招标条件,现招标方式为其它方式。 详情见附件
联系我时务必说明是在
服装八场
看到的
相关图片
信息评论
以上是伊宁市第三十中学小学部、中学部校服采购项目竞争性磋商公告的内容,如果您需要了解更多伊犁市区附近与伊宁市第三十中学小学部、中学部校服采购项目竞争性磋商公告类似的内容,请查看推荐信息和右边的分类信息。
推荐信息
伊宁市第三十中学小学部、中学部...
本伊宁市第三十中学小学部、中学部校服采购项目已由项目审批/核准/备案机关批准,项目资金来源为其他资金/,招标人为伊宁市第三十中学。本项目已具备招标条件,现招标方式为其它方式。详情见附件
霍城县第一小学和第二小学2025年...
本霍城县第一小学和第二小学2025年校服采购项目己由项目审批/核准/备案机关批准,项目资金来源为其他资金12.0600,招标人为霍城县第一小学。本项目已具备招标条件,现招标方式为公开招标。详情见附件
霍城县第一中学校服采购项目
本霍城县第一中学校服采购项目己由项目审批/核准/备案机关批准,项目资金来源为其他资金38.52,招标人为霍城县第一中学。本项目己具备招标条件,现招标方式为公开招标。详情见附件
伊宁市第二十四小学2025年学生...
本伊宁市第二十四小学2025年学生校服供应商项目己由项目审批/核准/备案机关批准,项目资金来源为其他资金/,招标人为伊宁市第二十四小学。本项目已具备招标条件,现招标方式为其它方式。详情见附件
感兴趣的信息
银川:
银川市西夏区第二十小学2026年...
西安:
蓝田县职业教育中心校服采购项目...
苏州:
苏州市相城区东桥中学关于东桥...
昭通:
大关县第一中学校服采购
昭通:
镇雄县以勒中学2025级新生校服...
荆门:
荆门市龙山学校七年级校服选购...
徐州:
邳州市文苑中学学生校服采购公开...
重庆:
重庆公共交通运营有限公司索道分...
洛阳:
洛阳城投宜阳酒店筹开物资(制服...
长春:
中铁房地产集团华东有限公司东北...
查看更多伊犁校服的信息 >>
感兴趣的分类
伊犁周边
博尔塔拉招标
热门城市
北京招标
上海招标
重庆招标
广州招标
深圳招标
汕头招标
佛山招标
东莞招标
中山招标
揭阳招标
杭州招标
嘉兴招标
宁波招标
湖州招标
绍兴招标
金华招标
温州招标
合肥招标
安庆招标
六安招标
宿州招标
厦门招标
泉州招标
玉林招标
石家庄招标
沧州招标
邯郸招标
廊坊招标
郑州招标
商丘招标
周口招标
武汉招标
孝感招标
株洲招标
无锡招标
南通招标
苏州招标
南昌招标
赣州招标
沈阳招标
鞍山招标
济宁招标
烟台招标
威海招标
青岛招标
临沂招标
菏泽招标
西安招标
成都招标
天门招标
信息评论
以上是伊宁市第三十中学小学部、中学部校服采购项目竞争性磋商公告的内容,如果您需要了解更多伊犁市区附近与伊宁市第三十中学小学部、中学部校服采购项目竞争性磋商公告类似的内容,请查看推荐信息和右边的分类信息。