全国
切换城市
发布信息
下载App
微信小程序
微信公众号
您好,请
登录
或者
注册
搜索
小单
清加工
裁片
车工
棉衣
免费发布
首页
外发加工
承接加工
招标
招聘
求职
设备
厂房住房
新闻
导航
批发采购
面辅料
临时工
广告
拼车
导航
首页
外发加工
承接加工
招标
招聘
求职
设备
厂房住房
新闻
批发采购
面辅料
临时工
广告
拼车
许昌服装八场
许昌招标
许昌校服
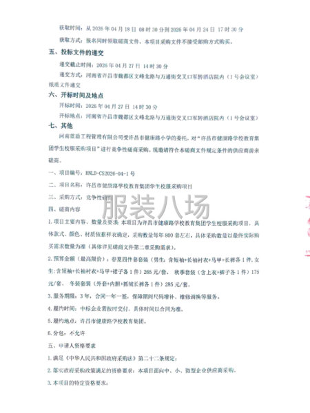
许昌市健康路学校教育集团学生校服采购项目竞争性磋商公告
3小时前
展示 18次
浏览 1次
基本信息
区域:
许昌
大类:
招标
小类:
校服
联系人:
老板
联系电话:
132********
微信扫码,马上联系!
微信扫码,马上联系!
信息详情
许昌市健康路学校教育集团学生校服采购项目竞争性磋商公告
本许昌市健康路学校教育集团学生校服采购项目已由项目审批/核准/备案机关批准,项目资金来源为其他资金其他资金,招标人为许昌市健康路小学。本项目已具备招标条件,现招标方式为公开招标。 详情见附件
联系我时务必说明是在
服装八场
看到的
相关图片
信息评论
以上是许昌市健康路学校教育集团学生校服采购项目竞争性磋商公告的内容,如果您需要了解更多许昌市区附近与许昌市健康路学校教育集团学生校服采购项目竞争性磋商公告类似的内容,请查看推荐信息和右边的分类信息。
推荐信息
许昌市健康路学校教育集团学生...
本许昌市健康路学校教育集团学生校服采购项目已由项目审批/核准/备案机关批准,项目资金来源为其他资金其他资金,招标人为许昌市健康路小学。本项目已具备招标条件,现招标方式为公开招标。详情见附件
长葛市第一小学学生夏装、春秋装...
本长葛市第一小学学生夏装、春秋装校服采购项目已由项目审批/核准/备案机关批准,项目资金来源为其他资金春秋装120元/套、夏装100元/套,招标人为长葛市第一小学。本项目已具备招标条件,现招标方式为其它方式。详情见附件
许昌高级中学2028届高一新生校服...
本许昌高级中学2028届高一新生校服采购项目己由项目审批/核准/备案机关批准,项目资金来源为其他资金580元/套/人,招标人为许昌高级中学。本项目已具备招标条件,现招标方式为公开招标。详情见附件
淮滨县第一中学校服采购项目招标...
本淮滨县第一中学校服采购项目已由项目审批/核准/备案机关批准,项目资金来源为其他资金自筹资金:夏装运动服:110元/套秋装运动服: 150元/套冲锋衣(两件套)230元/件;招标人为淮滨县第一中学。本项目已具备招标条件,现招标方式为其它方式。详情见附件
罗山县第二高级中学2026年学生...
本罗山县第二高级中学2026年学生校服采购项目已由项目审批/核准/备案机关批准,项目资金来源为其他资金/,招标人为罗山县第二高级中学。本项目已具备招标条件,现招标方式为其它方式。详情见附件
中原龙浩航空有限公司员工冬季...
中原龙浩航空有限公司员工冬季工装采购项目公告,采购人为中原龙浩航空有限公司,现欢迎符合相关条件的单位报名。详情见附件
感兴趣的信息
郑州:
嵩县城关镇初级中学2026年学生...
郑州:
许昌市建安区建安中学校服采购...
天津:
天津市河北区2026~2029学年度中...
青岛:
青岛融资担保集团有限公司职工...
成都:
成都师范银都紫藤南区小学学生...
成都:
成都高新未来信和城市管理服务...
长沙:
长沙市长郡天心实验学校校服制作...
安阳:
安阳市第二中学(含北校区-光明...
乌鲁木齐:
乌鲁木齐市第四十小学校服采购...
临沂:
2026年兰陵县第二实验小学学校...
查看更多许昌校服的信息 >>
感兴趣的分类
许昌周边
漯河招标
平顶山招标
郑州招标
周口招标
热门城市
北京招标
上海招标
重庆招标
广州招标
深圳招标
汕头招标
佛山招标
东莞招标
中山招标
揭阳招标
杭州招标
嘉兴招标
宁波招标
湖州招标
绍兴招标
金华招标
温州招标
合肥招标
安庆招标
六安招标
宿州招标
厦门招标
泉州招标
玉林招标
石家庄招标
沧州招标
邯郸招标
廊坊招标
郑州招标
商丘招标
周口招标
武汉招标
孝感招标
株洲招标
无锡招标
南通招标
苏州招标
南昌招标
赣州招标
沈阳招标
鞍山招标
济宁招标
烟台招标
威海招标
青岛招标
临沂招标
菏泽招标
西安招标
成都招标
天门招标
信息评论
以上是许昌市健康路学校教育集团学生校服采购项目竞争性磋商公告的内容,如果您需要了解更多许昌市区附近与许昌市健康路学校教育集团学生校服采购项目竞争性磋商公告类似的内容,请查看推荐信息和右边的分类信息。