全国
切换城市
发布信息
下载App
微信小程序
微信公众号
您好,请
登录
或者
注册
搜索
小单
清加工
裁片
车工
棉衣
免费发布
首页
外发加工
承接加工
招标
招聘
求职
设备
厂房住房
新闻
导航
批发采购
面辅料
临时工
广告
拼车
导航
首页
外发加工
承接加工
招标
招聘
求职
设备
厂房住房
新闻
批发采购
面辅料
临时工
广告
拼车
许昌服装八场
许昌招标
许昌校服
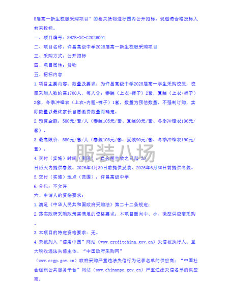
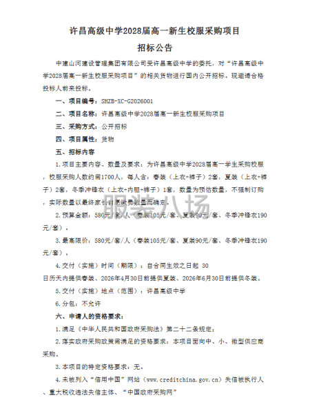
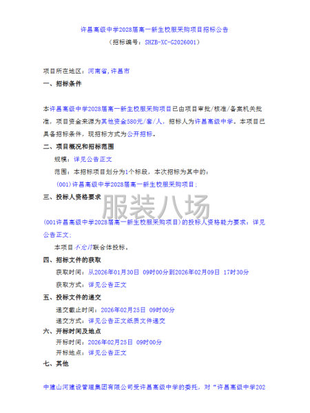
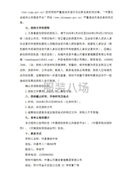
许昌高级中学2028届高一新生校服采购项目招标公告
01月30日
展示 126次
浏览 4次
基本信息
区域:
许昌
大类:
招标
小类:
校服
联系人:
老板
联系电话:
152********
微信扫码,马上联系!
微信扫码,马上联系!
信息详情
许昌高级中学2028届高一新生校服采购项目招标公告
本许昌高级中学2028届高一新生校服采购项目己由项目审批/核准/备案机关批准,项目资金来源为其他资金580元/套/人,招标人为许昌高级中学。本项目已具备招标条件,现招标方式为公开招标。 详情见附件
联系我时务必说明是在
服装八场
看到的
相关图片
信息评论
以上是许昌高级中学2028届高一新生校服采购项目招标公告的内容,如果您需要了解更多许昌市区附近与许昌高级中学2028届高一新生校服采购项目招标公告类似的内容,请查看推荐信息和右边的分类信息。
推荐信息
鹤壁市建国酒店酒店制服类、地毯...
本鹤壁市建国酒店酒店制服类、地毯采购项目已由项目审批/核准/备案机关批准,项目资金来源为其他资金/,招标人为鹤壁市万麟嘉澜酒店管理有限公司。本项目已具备招标条件,现招标方式为其它方式。详情见附件
固始县高级中学第一中学校服采购...
本固始县高级中学第一中学校服采购项目已由项目审批/核准/备案机关批准,项目资金来源为自筹资金54万元,招标人为固始县高级中学第一中学。本项目已具备招标条件,现招标方式为其它方式。详情见附件
许昌学院附属中学校服采购项目...
本许昌学院附属中学校服采购项目己由项目审批/核准/备案机关批准,项目资金来源为其他资金/,招标人为许昌学院附属中学。本项目已具备招标条件,现招标方式为其它方式。详情见附件
许昌市文峰路中学校服采购项目
本许昌市文峰路中学校服采购项目已由项目审批/核准/备案机关批准,项目资金来源为其他资金详见内容,招标人为许昌市文峰路中学。本项目已具备招标条件,现招标方式为其它方式。详情见附件
许昌市新东街中学校服供应商采购...
本许昌市新东街中学校服供应商采购项目已由项目审批/核准/备案机关批准,项目资金来源为其他资金42万元,招标人为许昌市新东街中学。本项目已具备招标条件,现招标方式为其它方式。详情见附件
大河智链物流(郑州)有限公司...
本项目已由大河智链物流(郑州)有限公司决策立项,资金自筹且已落实。河南投资集团工程管理有限公司受大河智链物流(郑州)有限公司的委托,对大河智链物流(郑州)有限公司员工春秋季工装进行谈判采购,项目已具备采购条件,现欢迎符合本次采购要求的供应商参加本项目采购活动。详情见附件
感兴趣的信息
长葛市第一小学学生夏装、春秋装...
郑州:
鹤壁市建国酒店酒店制服类、地毯...
郑州:
商丘市发展投资集团有限公司员工...
咸宁:
通山县实验高级中学2025-2026学...
海口:
海南保亭思源实验学校2026-2028...
呼和浩特:
呼和浩特金马学校中学生校服采购...
盐城:
盐城市新洋初级中学2025级七年级...
银川:
灵武市第六小学一年级新生校服...
榆林:
绥德县中小学后勤服务中心2025年...
北海:
北海市银海区第六小学2026年-...
查看更多许昌校服的信息 >>
感兴趣的分类
许昌周边
漯河招标
平顶山招标
郑州招标
周口招标
热门城市
北京招标
上海招标
重庆招标
广州招标
深圳招标
汕头招标
佛山招标
东莞招标
中山招标
揭阳招标
杭州招标
嘉兴招标
宁波招标
湖州招标
绍兴招标
金华招标
温州招标
合肥招标
安庆招标
六安招标
宿州招标
厦门招标
泉州招标
玉林招标
石家庄招标
沧州招标
邯郸招标
廊坊招标
郑州招标
商丘招标
周口招标
武汉招标
孝感招标
株洲招标
无锡招标
南通招标
苏州招标
南昌招标
赣州招标
沈阳招标
鞍山招标
济宁招标
烟台招标
威海招标
青岛招标
临沂招标
菏泽招标
西安招标
成都招标
天门招标
信息评论
以上是许昌高级中学2028届高一新生校服采购项目招标公告的内容,如果您需要了解更多许昌市区附近与许昌高级中学2028届高一新生校服采购项目招标公告类似的内容,请查看推荐信息和右边的分类信息。