全国
切换城市
发布信息
下载App
微信小程序
微信公众号
您好,请
登录
或者
注册
搜索
小单
清加工
裁片
车工
棉衣
免费发布
首页
外发加工
承接加工
招标
招聘
求职
设备
厂房住房
新闻
导航
批发采购
面辅料
临时工
广告
拼车
导航
首页
外发加工
承接加工
招标
招聘
求职
设备
厂房住房
新闻
批发采购
面辅料
临时工
广告
拼车
郑州服装八场
郑州招标
郑州校服
嵩县城关镇初级中学2026年学生校服采购项目
昨天
展示 239次
浏览 2次
基本信息
区域:
郑州
大类:
招标
小类:
校服
联系人:
老板
联系电话:
199********
微信扫码,马上联系!
微信扫码,马上联系!
信息详情
嵩县城关镇初级中学2026年学生校服采购项目
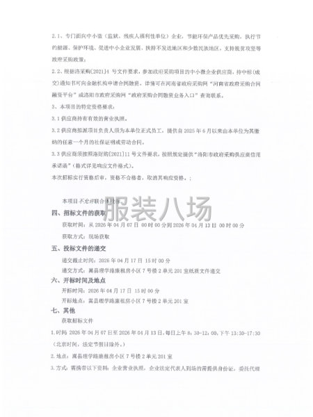
本嵩县城关镇初级中学2026年学生校服采购项目己由项目审批/核准/备案机关批准,项目资金来源为其他资金春秋装130元/套、夏装105元/套、冬装230元/套,招标人为嵩县城关镇初级中学。本项目已具备招标条件,现招标方式为其它方式。 详情见附件
联系我时务必说明是在
服装八场
看到的
相关图片
信息评论
以上是嵩县城关镇初级中学2026年学生校服采购项目的内容,如果您需要了解更多郑州市区附近与嵩县城关镇初级中学2026年学生校服采购项目类似的内容,请查看推荐信息和右边的分类信息。
推荐信息
嵩县城关镇初级中学2026年学生...
本嵩县城关镇初级中学2026年学生校服采购项目己由项目审批/核准/备案机关批准,项目资金来源为其他资金春秋装130元/套、夏装105元/套、冬装230元/套,招标人为嵩县城关镇初级中学。本项目已具备招标条件,现招标方式为其它方式。详情见附件
河南经济贸易技师学院学生床上...
本河南经济贸易技师学院学生床上用品及校服采购项目已由项目审批/核准/备案机关批准,项目资金来源为其他资金60万元,招标人为河南经济贸易技师学院。本项目已具备招标条件,现招标方式为其它方式。详情见附件
淮滨县第一中学校服采购项目招标...
本淮滨县第一中学校服采购项目已由项目审批/核准/备案机关批准,项目资金来源为其他资金自筹资金:夏装运动服:110元/套秋装运动服: 150元/套冲锋衣(两件套)230元/件;招标人为淮滨县第一中学。本项目已具备招标条件,现招标方式为其它方式。详情见附件
许昌高级中学2028届高一新生校服...
本许昌高级中学2028届高一新生校服采购项目己由项目审批/核准/备案机关批准,项目资金来源为其他资金580元/套/人,招标人为许昌高级中学。本项目已具备招标条件,现招标方式为公开招标。详情见附件
罗山县第二高级中学2026年学生...
本罗山县第二高级中学2026年学生校服采购项目已由项目审批/核准/备案机关批准,项目资金来源为其他资金/,招标人为罗山县第二高级中学。本项目已具备招标条件,现招标方式为其它方式。详情见附件
中原龙浩航空有限公司员工冬季...
中原龙浩航空有限公司员工冬季工装采购项目公告,采购人为中原龙浩航空有限公司,现欢迎符合相关条件的单位报名。详情见附件
感兴趣的信息
许昌市建安区建安中学校服采购...
鹤壁市建国酒店酒店制服类、地毯...
开封:
开封市田家炳实验中学校服采购...
新乡:
2026年新乡南太行机关工装采购...
临沂:
临沂东城实验小学2026年夏季、...
北京:
2026年北京实验学校附属中学学生...
安阳:
安阳市第三中学2026年校服采购...
咸宁:
通山县职业教育中心校服采购项目...
烟台:
烟台文化旅游职业学院旅行与康养...
海南:
屯昌县南坤镇榕仔中心小学学生...
查看更多郑州校服的信息 >>
感兴趣的分类
郑州周边
开封招标
新乡招标
焦作招标
许昌招标
热门城市
北京招标
上海招标
重庆招标
广州招标
深圳招标
汕头招标
佛山招标
东莞招标
中山招标
揭阳招标
杭州招标
嘉兴招标
宁波招标
湖州招标
绍兴招标
金华招标
温州招标
合肥招标
安庆招标
六安招标
宿州招标
厦门招标
泉州招标
玉林招标
石家庄招标
沧州招标
邯郸招标
廊坊招标
郑州招标
商丘招标
周口招标
武汉招标
孝感招标
株洲招标
无锡招标
南通招标
苏州招标
南昌招标
赣州招标
沈阳招标
鞍山招标
济宁招标
烟台招标
威海招标
青岛招标
临沂招标
菏泽招标
西安招标
成都招标
天门招标
信息评论
以上是嵩县城关镇初级中学2026年学生校服采购项目的内容,如果您需要了解更多郑州市区附近与嵩县城关镇初级中学2026年学生校服采购项目类似的内容,请查看推荐信息和右边的分类信息。