全国
切换城市
发布信息
下载App
微信小程序
微信公众号
您好,请
登录
或者
注册
搜索
小单
清加工
裁片
车工
棉衣
免费发布
首页
外发加工
承接加工
招标
招聘
求职
设备
厂房住房
新闻
导航
批发采购
面辅料
临时工
广告
拼车
导航
首页
外发加工
承接加工
招标
招聘
求职
设备
厂房住房
新闻
批发采购
面辅料
临时工
广告
拼车
南阳服装八场
南阳招标
南阳校服
镇平县工艺美术中等职业学校2025级新生配置校服采购项目询价
前天
展示 154次
浏览 4次
基本信息
区域:
南阳
大类:
招标
小类:
校服
联系人:
老板
联系电话:
135********
微信扫码,马上联系!
微信扫码,马上联系!
信息详情
镇平县工艺美术中等职业学校2025级新生配置校服采购项目询价
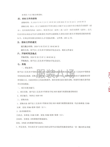
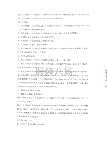
本镇平县工艺美术中等职业学校2025级新生配置校服采购项目已由项目审批/核准/备案机关批准,项目资金来源为其他资金由供货企业直接对准学生发放,费用由学生家长直接支付供货企业,学校成立监督委员会对全过程监督,招标人为镇平县工艺美术中等职业学校。本项目已具备招标条件,现招标方式为其它方式。 详情见附件
联系我时务必说明是在
服装八场
看到的
相关图片
信息评论
以上是镇平县工艺美术中等职业学校2025级新生配置校服采购项目询价的内容,如果您需要了解更多南阳市区附近与镇平县工艺美术中等职业学校2025级新生配置校服采购项目询价类似的内容,请查看推荐信息和右边的分类信息。
推荐信息
镇平县工艺美术中等职业学校2025...
本镇平县工艺美术中等职业学校2025级新生配置校服采购项目已由项目审批/核准/备案机关批准,项目资金来源为其他资金由供货企业直接对准学生发放,费用由学生家长直接支付供货企业,学校成立监督委员会对全过程监督,招标人为镇平县工艺美术中等职业学校。本项目已具备招标条件,现招标方式为其它方式。详情见附件
随县实验小学校服采购招标公告
本随县实验小学校服采购已由项目审批/核准/备案机关批准,项目资金来源为其他资金/,招标人为随县实验小学。本项目已具备招标条件,现招标方式为公开招标。详情见附件
唐河县第一高级中学附属初级中学...
本唐河县第一高级中学附属初级中学2025级学生春秋季、夏季校服采购项目已由项目审批/核准/备案机关批准,项目资金来源为其他资金29.52万元,招标人为唐河县第一高级中学附属初级中学。本项目已具备招标条件,现招标方式为公开招标。详情见附件
唐河县第一高级中学附属初级中学...
本唐河县第一高级中学附属初级中学2025级学生春秋季、夏季校服采购项目已由项目审批/核准/备案机关批准,项目资金来源为其他资金29.52万元,招标人为唐河县第一高级中学附属初级中学。本项目已具备招标条件,现招标方式为公开招标。详情见附件
长葛市第一小学学生夏装、春秋装...
本长葛市第一小学学生夏装、春秋装校服采购项目已由项目审批/核准/备案机关批准,项目资金来源为其他资金春秋装120元/套、夏装100元/套,招标人为长葛市第一小学。本项目已具备招标条件,现招标方式为其它方式。详情见附件
许昌高级中学2028届高一新生校服...
本许昌高级中学2028届高一新生校服采购项目己由项目审批/核准/备案机关批准,项目资金来源为其他资金580元/套/人,招标人为许昌高级中学。本项目已具备招标条件,现招标方式为公开招标。详情见附件
感兴趣的信息
随州:
曾都区第二高级中学2026年春秋款...
许昌:
许昌市健康路学校教育集团学生...
北京:
2026年度义务教育阶段学生校服...
十堰:
郧西县第二中学校服采购项目
上海:
上海市徐汇区教育学院附属实验...
银川:
宁夏天地奔牛链条有限公司2026年...
泰州:
兴化市明升双语学校、滨海县京师...
安阳:
安阳市第三十六中学春秋季校服...
乌鲁木齐:
富蕴县第一小学教育集团校服采购...
乌鲁木齐:
乌鲁木齐市第九小学校校服采购...
查看更多南阳校服的信息 >>
感兴趣的分类
南阳周边
襄阳招标
平顶山招标
随州招标
许昌招标
热门城市
北京招标
上海招标
重庆招标
广州招标
深圳招标
汕头招标
佛山招标
东莞招标
中山招标
揭阳招标
杭州招标
嘉兴招标
宁波招标
湖州招标
绍兴招标
金华招标
温州招标
合肥招标
安庆招标
六安招标
宿州招标
厦门招标
泉州招标
玉林招标
石家庄招标
沧州招标
邯郸招标
廊坊招标
郑州招标
商丘招标
周口招标
武汉招标
孝感招标
株洲招标
无锡招标
南通招标
苏州招标
南昌招标
赣州招标
沈阳招标
鞍山招标
济宁招标
烟台招标
威海招标
青岛招标
临沂招标
菏泽招标
西安招标
成都招标
天门招标
信息评论
以上是镇平县工艺美术中等职业学校2025级新生配置校服采购项目询价的内容,如果您需要了解更多南阳市区附近与镇平县工艺美术中等职业学校2025级新生配置校服采购项目询价类似的内容,请查看推荐信息和右边的分类信息。